Dear Readers, Bank Exam Race for the Year 2018 is already started, To enrich your preparation here we have providing new series of Practice Questions on Reasoning Ability – Section. Candidates those who are preparing for IBPS PO Mains 2018 Exams can practice these questions daily and make your preparation effective.
[WpProQuiz 4197]
Direction (1-5): Read the following information carefully and answer the questions given below.
           Eight persons A, B, C, D, E, F, G and H are sitting in two circular tables which are named inner table and outer table. Four of them are sitting in the each tables, some are facing inside while some are facing outsidefrom the centre and each one likes different colours namely, Violet, Blue, Green, Yellow, Orange, Red, Black and White but not necessary in the same order. Also that they all are sitting with equidistance in the straight row facing north. If anyone likes any one of the colours, that person will not change the colour in both arrangements.The persons who are in the circular tablesitting equidistance between each other and sits exactly opposite to the persons sitting in the other table.
           E sits opposite to the person who sits second to the left of the one who likes Green, who sits one of the extreme ends of the row. H faces the person who likes Red in the inner table but none of them sits opposite to E, who does not sit in the same table of H sits. G sits third to the right of the one who likes Green in the linear row. G sits opposite to the person who sits immediate right of H in the circular tables and both of them faces opposite directions. A faces the one who likes Violet in the circular tables and both of them are does not sit in the same table. The one who sits opposite to A in the same table sits third to the left of the one who likes Blue.The person who likes Blue sits immediate right of G in the linear row.B likes Yellow and does not sit opposite to the one who likes Red in the circular table.In the linear row, only one person sits between G and the one who sits immediate right of G in the circular table.The one who likes Red sits fourth to the right of E, who is an immediate neighbour of G in the linear row. The one who likes White sits to the immediate right of F in the circular table. The one who likes Orange sits third to the left of F in the linear table.Only three persons are sitting between H and C in the linear row.A sits to the left of F in the linear row but not immediately.The persons sitting in the extreme ends in the linear row facing the same direction as A in the circular table. The one who likes Yellow does not faces the same direction as D.
1) Who among the following sits second to the right of Bin the circular table?
a) C
b) The one who sits opposite to D
c) G
d) The one who likes Black
e) A
2) Which of the pairs represents the immediate neighbours of the one who likes White in the circular table?
a) F, H
b) H, C
c) E, F
d) G, B
e) B, D
3) Four of the following five are alike in a certain way and hence form a group. Which of the following one that does not belong to the group according to the circular table?
a) The one who likes Blue
b) F
c) The one who likes Black
d) The one who likes Violet
e) B
4) If A is related to Violet and B is related to Blue in a certain way based on the linear row. Then, G is related to which of the following?
a) Green
b) White
c) Black
d) Blue
e) Orange
5) How many persons are sitting between H and the one who likes Black as per the linear row?
a) One
b) None
c) Three
d) More than three
e) Two
Direction (6-10): Read the following information carefully and answer the questions given below.
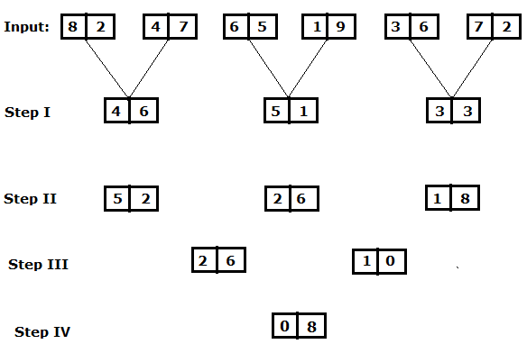
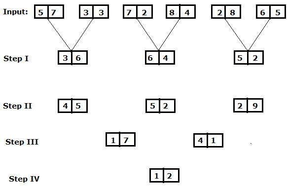
A number arrangement machine arranges two digit numbers into a typical manner. Each step gives output taking input from the previous step. The following is an illustration of Input and rearrangement.

It has some mathematical operations but no mathematical operation will be repeated one step to another.Using the illustration and answer the questions for the given input.
![]()
6) What is the product of the digits in the second block of Step II?
a) 12
b) 10
c) 20
d) 04
e) 18
7) If all the numbers in all the steps illustrated from the given input are two digit numbers, then how many of them divided by 3?
a) None
b) One
c) Two
d) Three
e) More than three
8) What is the square value of the final output illustrated from the given input?
a) 144
b) 169
c) 196
d) 121
e) 100
9) What is the product of 2nd digit of the 2nd block in the Step I and 1st digit of the 2nd block in the Step III?
a) 28
b) 20
c) 16
d) 30
e) None of these
10) What will be the difference between the two digit number of 2nd block in the Step II and the final output?
a) 38
b) 40
c) 36
d) 42
e) 54
Kindly watch this video to know about Important Linear & Circular Seating Arrangement Questions
Â
Answers:
Direction (1-5):

E sits opposite to the person who sits second to the left of the one who likes Green, who sits one of the extreme ends of the row.
H faces the person who likes Red in the inner table but none of them sits opposite to E, who does not sit in the same table of H sits.
G sits third to the right of the one who likes Green in the linear row. G sits opposite to the person who sits immediate right of H in the circular tables and both of them faces opposite directions.

A faces the one who likes Violet in the circular tables and both of them are does not sit in the same table.
The one who sits opposite to A in the same table sits third to the left of the one who likes Blue. B likes Yellow and does not sit opposite to the one who likes Red in the circular table. The person who likes Blue sitsimmediate right of G in the linear row.
In the linear row, only one person sits between G and the one who sits immediate right of G in the circular table.

The one who likes Red sits fourth to the right of E, who is an immediate neighbour of G in the linear row.
The one who likes White sits to the immediate right of F in the circular table. The one who likes Orange sits third to the left of F in the linear table.

Only three persons are sitting between H and C in the linear row. A sits to the left of F in the linear row but not immediately.
So, Case-2 will be dropped in the linear row.
The persons sitting in the extreme ends in the linear row facing the same direction as A in the circular table.
The one who likes Yellow does not faces the same direction as D.

1) Answer: d)
2) Answer: a)
3) Answer: c)
4) Answer: a)
5) Answer: e)
Direction (6-10):

Logic:
Step I: Sum of the product of first digits and product of second digits.
Step II: Sum of the square values of both the digits in the block.
Step III: Difference between the product of 1st digit of the 1st block with 2nd digit of 2nd block and 2nd digit of the 1st block with 1st digit of the 2nd block.
Step IV: Half of the difference between the two blocks.
6) Answer: b)
7) Answer: d)
8) Answer: a)
9) Answer: c)
10) Answer: b)
Daily Practice Test Schedule | Good Luck
| Topic | Daily Publishing Time |
| Daily News Papers & Editorials | 8.00 AM |
| Current Affairs Quiz | 9.00 AM |
| Current Affairs Quiz (Hindi) | 9.30 AM |
| IBPS Clerk Prelims – Reasoning | 10.00 AM |
| IBPS Clerk Prelims – Reasoning (Hindi) | 10.30 AM |
| IBPS Clerk Prelims – Quantitative Aptitude | 11.00 AM |
| IBPS Clerk Prelims – Quantitative Aptitude (Hindi) | 11.30 AM |
| Vocabulary (Based on The Hindu) | 12.00 PM |
| IBPS Clerk Prelims – English Language | 1.00 PM |
| SSC Practice Questions (Reasoning/Quantitative aptitude) | 2.00 PM |
| IBPS PO/Clerk – GK Questions | 3.00 PM |
| SSC Practice Questions (English/General Knowledge) | 4.00 PM |
| Daily Current Affairs Updates | 5.00 PM |
| IBPS PO Mains – Reasoning | 6.00 PM |
| IBPS PO Mains – Quantitative Aptitude | 7.00 PM |
| IBPS PO Mains – English Language | 8.00 PM |

