Dear Readers, Bank Exam Race for the Year 2018 is already started, To enrich your preparation here we have providing new series of Practice Questions on Quantitative Aptitude – Section. Candidates those who are preparing for IBPS PO Mains 2018 Exams can practice these questions daily and make your preparation effective.
[WpProQuiz 4005]
Direction (1-5): Read the following information carefully and answer the questions given below.
Eight people A, B, C, D, E, F, G, and H are living in eight different floor in a building. Each of them are working in eight different banks namely UCO, Canara, Axis, ICICI, HDFC, Syndicate, IOB and DHFL. Each of the people likes eight different colours namely Red, Grey, Blue, Green, Pink, White, Black and Cyan. All the information is not necessary to be in the same order.
B does not like Black colour.The person who is working in ICICI likes Red colour. The person who likes Pink colour lives in floor number 8. Only two people lives between the person who lives in ICICI and the person who is working in IOB. H lives in floor number3. E, who likes Grey colour lives immediately below the person who likes Blue colour.The person who is working in Syndicate bank lives one of the odd numbered floor below IOB. H is working in neither ICICI nor IOB. Only two people lives between the person who is working in syndicate bank and the person who is working in DHFL.The person who is working in DHFL is living one of the floor below the person who likes Red colour. D is working in Canara bank and lives one of the follow below the one who is working in UCO bank and only one people lives between them. The person who likes Black colour is working in HDFC. Only three people lives between D and C, who lives one of the floor below the person who is working in Axis bank. Only two people lives between the person who likes Black and Cyan colour, who lives one of the floor above the person who is working in Axis bank.The person who likes Black lives above the one who likes Cyan.Only two people lives between E and F. A is neither working in UCO bank nor likes Black colour.The person who is working in Canara bank like neitherCyan nor Green colour.
1) Which of the following statement is definitely true based on the given arrangement?
a) E – DHFL
b) A – floor number 3
c) B – Blue
d) UCO – Pink
e) None of these
2) Who among the following person is working in DHFL?
a) G
b) H
c) C
d) G
e) F
3) Who among the following person is living in floor number 3?
a) The person working in Canara
b) The person working in UCO
c) The person working in Axis
d) The person working in Syndicate
e) The person working in HDFC
4) D likes which of the following colour?
a) Red
b) Blue
c) Green
d) White
e) Cyan
5) How many people lives below the person who likes Cyan colour?
a) One
b) Two
c) Four
d) Three
e) None of these
Direction (6-10): Read the following information carefully and answer the questions given below.
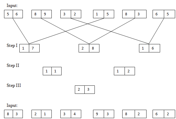
A number arrangement machine arranges two digit numbers into a typical manner. Each step gives output taking input from the previous step. The following is an illustration of Input and rearrangement. Using the illustration answer the question given below.

6) What will be the sum of first digit of first number and second digit of third number in Step I?
a) 5
b) 3
c) 7
d) 8
e) None of these
7) What is the product of first and second number in step 2, in the given input?
a) 10
b) 20
c) 50
d) 0
e) None of these
8) What is the sum of half of both the second number and the third number in Step I?
a) 20
b) 15
c) 18
d) 14
e) None of these
9) What is the sum of first and second digit of Step III?
a) 5
b) 4
c) 7
d) 9
e) 3
10) What is the product of second digit of both first and second number of Step II?Â
a) 18
b) 17
c) 20
d) 0
e) None of these
Answers:
Direction (1-5):

i).The person who is working in ICICI likes Red colour.
ii).The person who likes Pink colour lives in floor number 8.
iii).Only two people lives between the person who lives in ICICI and the person who is working in IOB.
iv).H lives in floor number 3.
v).E, who likes Grey colour lives immediately below the person who likes Blue colour.
vi).The person who is working in Syndicate bank lives one of the odd numbered floor below IOB.
vii).H is working in neither ICICI nor IOB.
viii).Only two people lives between the person who is working in Syndicate bank and the person who is working in DHFL.
ix).The person who is working in DHFL is living one of the floor below the person who likes Red colour.

Case(iii) –>Â does not follow condition (ix)

x).D is working in Canara bank and lives one of the follow below the one who is working in UCO bank and only one people lives between them.
xi).The person who likes Black colour is working in HDFC.
xii).Only three people lives between D and C, who lives one of the floor below the person who is working in Axis bank.
xiii).Only two people lives between the person who likes Black and Cyan colour, who lives one of the floor above the person who is working in Axis bank. The person who likes Black lives above the one who likes Cyan.
xiv).Only two people lives between E and F.
xv).B does not like Black colour.
xvi).A is neither working in UCO bank nor likes Black colour.
xv). The person who is working in Canara bank like neither Cyan nor Greencolour.

Case(i) –>Â does not follow condition (x)

Case(iv) –>Â does not follow condition (xiii)
Case(v) –> does not follow condition (v)
1) Answer: d)
2) Answer: e)
3) Answer: c)
4) Answer: d)
5) Answer: d)
Direction (6-10):

Logic:
Step I: Addition of sum of first and second digit of first number and first and second digit of fourth number.Similar method is implemented for second and fifth number, third and sixth number.
Step II:First number of step ll is difference of first and second number of step l
Second number of step ll is difference of second and third number of step l.
Step III: The sum of first and second number of step ll.
6) Answer: c)
7) Answer: b)
8) Answer: d)
9) Answer: e)
10) Answer: d)
Daily Practice Test Schedule | Good Luck
| Topic | Daily Publishing Time |
| Daily News Papers & Editorials | 8.00 AM |
| Current Affairs Quiz | 9.00 AM |
| Current Affairs Quiz (Hindi) | 9.30 AM |
| IBPS PO Mains – Reasoning | 10.00 AM |
| IBPS PO Mains – Quantitative Aptitude | 11.00 PM |
| Vocabulary (Based on The Hindu) | 12.00 PM |
| IBPS PO Mains – English Language | 1.00 PM |
| IBPS PO/Clerk – GK | 3.00 PM |
| Daily Current Affairs Updates | 5.00 PM |
| IBPS Clerk Prelims – Reasoning | 6.00 PM |
| IBPS Clerk Prelims – Reasoning (Hindi) | 6.30 PM |
| IBPS Clerk Prelims – Quantitative Aptitude | 7.00 PM |
| IBPS Clerk Prelims – Quantitative Aptitude (Hindi) | 7.30 PM |
| IBPS Clerk Prelims – English Language | 8.00 PM |

