Dear Aspirants, Our IBPS Guide team is providing new series of Reasoning Questions for LIC AAO Mains 2019 so the aspirants can practice it on a daily basis. These questions are framed by our skilled experts after understanding your needs thoroughly. Aspirants can practice these new series questions daily to familiarize with the exact exam pattern and make your preparation effective.
[WpProQuiz 6033]
Click Here to Take LIC AAO Mains Mock Test
Click Here for SBI PO Pre 2019 High-Quality Mocks Exactly on SBI Standard
Click Here to View Reasoning Questions in Hindi
Direction (1-5): Study the following information carefully and answer the questions given below.
Nine persons P, Q, R, S, T, U, V, W and X are living in a nine floored building not necessary in same order. Each floor is numbered 1 to 9 in such a way that the ground floor is numbered 1, the floor above one is numbered 2 and so on till the topmost floor is numbered 9. Each person likes different colors viz., Pink, Orange, Yellow, Red, Blue, Black, White, Brown and Green. Each of them visits different tourist places namely, Agra, Kullu, Kashmir, Manali, Shimla, Ooty, Varanasi, Mathura and Gaya but not necessary in the same order.
The one who visits Gaya doesn’t live immediately above or below the one who likes Green and lives immediately above or below the one who visits Mathura. R visits Manali lives at a gap of two floors from one who likes Yellow but not lives immediately above or below the one who likes Brown. T lives on one of the even numbered floors, which is immediately above one who visits Kashmir and likes Blue but visits neither Ooty nor Mathura. The one who likes Blue lives at a gap of two floors from the one who visits Shimla, who neither lives on ground floor nor likes Red. Q doesn’t like Red and lives at a gap of two floors from one who likes Green. The one who visits Ooty lives on floor number 8 at a gap of one floor from the floor on which V lives, who doesn’t like Orange. The one who likes Red lives on one of the odd numbered floors at a gap of two floors from one who visits Mathura but not lives immediately above or below the one who likes Blue. At least three persons live between the one who visits Gaya and the one who visits Kullu, who likes White. The one who visits Varanasi likes Green. Number of person lives between the one who likes Black and P is same as number of persons live between S and the one who visits Agra, who doesn’t live on top floor. The one who visits Gaya likes Orange and lives at a gap of two floors from U, who doesn’t like Pink. Number of persons live between Q and one who likes Pink is same as the persons live between V and X, who doesn’t live on even numbered floor.
1) Who among the following lives second floor?
a) X
b) Q
c) U
d) T
e) W
2) Which of the following combination is true?
a) P – Yellow – Shimla
b) Black – X – Agra
c) V –Kashmir – Orange
d) T – Agra – Blue
e) W – Kullu – Green
3) Which of the following statement is not true?
a) One who likes Yellow lives at a gap of two floor from the one who visits Manali
b) One who visits Agra lives immediate below one who likes Orange
c) Only four person lives between X and one who likes Pink
d) One who visits Kashmir lives at a gap of one floor from W
e) All the above given statements are true
4) How many persons are live above one who visits Kashmir?
a) Four
b) Six
c) Two
d) Three
e) Five
5) Four of the following are alike in a certain way and so form a group. Which of the following doesn’t belong to that group?
a) P – Black – W
b) Pink – Agra – Mathura
c) Varanasi – Yellow – Ooty
d) T – Brown – Kashmir
e) Orange – Kullu – Black
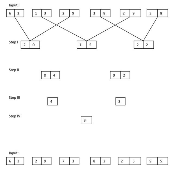
Direction (6-10):Â Read the given information carefully answer the questions given below.

6) What is the average of sum of digits obtained in Step 3?
a) 8
b) 5
c) 2
d) 3
e) None of these
7) Which of the following number will be in the second block of Step 1?
a) 16
b) 18
c) 20
d) 24
e) None of these
8) What is the sum of second digit of second block in Step 2 and the number in Step 4?
a) 8
b) 9
c) 3
d) 7
e) None of these
9) What is the average of three numbers in Step 1? (Consider a block as a number)
a) 9.321
b) 17.28
c) 20.33
d) 19.18
e) None of these
10) What is the ratio between second digits of first block in step 1 to the number in second block in Step 3?
a) 5:1
b) 3: 2
c) 9:7
d) 3: 1
e) None of these
Answers :
Directions (1-5):
We have:
- T lives on one of the even numbered floors, which is immediately above one who visits Kashmir and likes Blue but visits neither Ooty nor Mathura. The one who visits Ooty lives on floor number 8 at a gap of one floor from the floor on which V lives, who doesn’t like Orange, that means we have only two possible floor for T i.e floor numbered 2 and floor numbered 4, and V must live on floor number 6.
- The one who likes Blue lives at a gap of two floors from the one who visits Shimla, who neither lives on ground floor nor likes Red. The one who likes Red lives on one of the odd numbered floors at a gap of two floors from one who visits Mathura but not lives immediately above or below the one who likes Blue.
Based on above given information we get three different case (1), (2a) & (2b).
Again, we have:
- The one who visits Gaya doesn’t live immediately above or below the one who likes Green and lives immediately above or below the one who visits Mathura. At least three persons live between the one who visits Gaya and the one who visits Kullu, who likes White. The one who visits Gaya likes Orange and lives at a gap of two floors from U, who doesn’t like Pink, which means case (2a) is not valid as one who visits Gaya lives at a gap of two from U, but in case (2a) V lives on floor numbered 6.
Based on above given information we get following result:
Again, we have:
- As, U lives at a gap of two floor from one who likes Orange, that means we have three different possible case (1a), Case (1b) & Case (2b). One who visits Varanasi likes Green color.
- Q doesn’t like Red and lives at a gap of two floors from one who likes Green. Number of persons live between Q and one who likes Pink is same as the persons live between V and X, who doesn’t live on even numbered floor.
- R visits Manali lives at a gap of two floors from one who likes Yellow but not lives immediately above or below the one who likes Brown, that means R must live on top floor and case (1a) is not valid as V must like Yellow. Similarly Case (2b) is not valid as no such possible place available for X with respect to V is available.
- Number of person lives between the one who likes Black and P is same as number of persons live between S and the one who visits Agra, who doesn’t live on top floor, who doesn’t live on top floor, which means S must live on floor numbered 8 and P on floor numbered 7.
Based on above given information, we get following result:
Thus, final arrangement is as follow:
1) Answer: c
2) Answer: d
3) Answer: e
4) Answer: b
5) Answer: d
Directions (6-10):
Logic:
Step 1:Â The Addition of sum of first digit and second digit of first block and sum of first digit and second digit of third block. Eg, {(6+3) + (7+3) = 19}. This same pattern is repeated for second black and fifth block, fourth block and sixth block.
Step 2:Â The difference of sum of first digit and second digit of first block and second block. This same pattern is repeated for second and third blocks.
Step 3:Â The sum first and second digits of first block. The same process should be applied for Second block
Step 4:Â Multiplication of two numbers.
6) Answer: c
7) Answer: b
8) Answer: e
9) Answer: c
10) Answer: d    Â

