Dear Aspirants, Here we have given the Important SSC Exam 2018 Practice Test Questions. Candidates those who are preparing for SSC 2018 can practice these questions to get more confidence to Crack SSC 2018 Examination.
[WpProQuiz 4207]Click here to view Reasoning Questions in English
1) रोशन अपने घर से पश्चिम की ओर मुख करके चलना आरंभ करता है। 12 किमी चलने के बाद वह दाएं ओर मुड़ता है और 12 किमी चलता है। वह पुनः दाएं ओर मुड़कर 12 किमी ओर चलता है। तथा अपने विद्यालय पहुँच जाता है। वह अपने घर से कितनी दुरी पर (किमी में) तथा किस दिशा में हैं।
a) 12 किमी, उत्तर
b) 10 किमी, दक्षिण
c) 20 किमी, उत्तर–पूर्व
d) 20 किमी, दक्षिण–पश्चिम
2) यदि 6×9-4=58 तथा 3×9-7=34 हो तो समीकरण A×4-9=91 में –‘A’ का मान क्या है।
a) 6.5
b) 17.5
c) 20.5
d) 30.5
निर्देश (प्र.सं. 3 – 4) : निम्नलिखित प्रश्नों में, दिए गए विकल्पों में से सम्बंधित शब्द/ अक्षर / संख्या को चुनिए?
3) कार: स्टीयरिंग व्हील :: मोटरसाइकिल : ?
a) टायर
b) हेडलाइट
c) इंजन
d) हैंडल बार
4) 0.02 : 0.002 : : 1/3 : ?
a) 0. 333
b) 1/ 30
c) 0.003
d) 1/3
निर्देश (प्र. सं. 5-6): एक अनुक्रम दिया गया है, जिसमे से एक पद लुप्त है। दिए गए विकल्पों में से वह सही विकल्प चुनिए, जो अनुक्रम को पूरा करें।
5) BT, DR, FP, ?
a) HO
b) HN
c) NH
d) OH
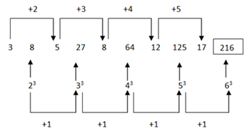
6) 3, 8, 5, 27, 8, 64, 12, 125, 17, ?
a) 216
b) 361
c) 625
d) 441
7) एक विशिष्ट कोड भाषा में, “who are you” को “432” लिखा जाता है, “they is you” को “485” लिखा जाता है तथा “they are dangerous” को “295” लिखा जाता है। इस कोड भाषा में “dangerous” को किस प्रकार लिखा जाता है?
a) 2
b) 4
c) 5
d) 9
8) निम्नलिखित शब्दों को शब्दकोष में आने वाले क्रम के अनुसार लिखे?
- Strom
- Strap
- Strangle
- Stamped
- Satire
a) 51432
b) 51342
c) 54132
d) 53412
9) निचे प्रश्न आकृतियों में दिखाए अनुसार कागज को मोड़कर छेदने तथा खोलने के बाद वह किस उत्तर आकृति जैसा दिखाई देगा?
प्रश्न आकृति

उत्तर आकृति

10) एक शब्द केवल एक संख्या समूह द्वारा दर्शाया गया है, जैसा की विकल्पों में से किसी में दिया गया है। विकल्पों में दिए गए संख्या समूह अक्षरों के दो वर्गो द्वारा दर्शाए गए है, जैसा की दिए गए दो आव्युहों में है। आव्यूह – I के स्तम्भ और पंक्ति की संख्या 0 से 4 है और आव्यूह – II की 5 से 9। इन आव्युहों से एक अक्षर को पहले उसकी पंक्ति और बार में स्तम्भ संख्या द्वारा दर्शाया जा सकता है। उदाहरण के लिए, ‘S’ को 21,43 आदि द्वारा दर्शाया जा सकता है तथा ‘0’ को 65,88 आदि द्वारा दर्शाया जा सकता है। इसी तरह से आपको प्रश्न में दिए शब्द ‘SPEAK’ के लिए समूह को पहचानना है।

a) 10, 12, 11, 66, 58t
b) 43, 31, 33, 89, 86
c) 21, 40, 44, 56, 99
d) 32, 03, 20, 97, 66
11) एक पुरुष और उसकी पत्नी की आयु का अनुपात 4 : 3 है। 4 वर्ष बाद, यह अनुपात 9 : 7 हो जायेगा। यदि शादी के समय यह अनुपात 5 : 3 था, तो उनकी शादी कितने वर्ष पूर्व हुई थी।
a) 12
b) 5
c) 24
d) 8
12) 27 सितम्बर को शनिवार है। उसी वर्ष 27 अक्टूबर को कौन स दिन होगा?
a) वृहस्पतिवार
b) रविवार
c) शुक्रवार
d) सोमवार
13) निम्नलिखित प्रश्न में, अक्षरों का कौन सा समूह खाली स्थानों पर क्रमवार रखने से दी गयी अक्षर श्रृंखला को पूरा करेगा?
a_bc_a_bcdabc_da_cd_
a) acbddb
b) adbcbd
c) cabddc
d) ddcbbc
14) दी गयी आकृति में कितने त्रिभुज हैं?

a) 8
b) 10
c) 12
d) 14
15) निचे दिए गए प्रश्न में कुछ कथन और उनके बाद उन कथनों पर आधारित कुछ निष्कर्ष दिए गए हैं, हालाँकि उनमें सामान्य ज्ञात तथ्यों से भिन्नता हो सकती है। सभी निष्कर्ष पढ़ें और फिर निर्धारित करें की दिए गए कौन से निष्कर्ष, दिए गए कथनों के आधार पर युक्तिसंगत हैं?

a) Only I follow
b) Only II follow
c) Both Follow
d) Neither I nor II follow
Answer:
1) उत्तर: a)
प्रश्नों के अनुसार

रोशन अपने घर से 12 किमी उत्तर में है।
2) उत्तर: c)
As, (6 × 9) + 4 = 54 + 4 = 58
And (3 × 9 ) + 7 = 27 + 7 = 34
A × 4 + 9 = 91
4A = 91 – 9
A = 82 / 4 = 20.5
3) उत्तर: d)
जिस प्रकार, स्टीयरिंग व्हील, ‘कार’ से सम्बंधित है। उसी प्रकार, हैंडल बार, ‘मोटरसाइकिल’ से सम्बंधित है।
4) उत्तर: b)

5) उत्तर: b)
श्रृंखला का क्रम निम्नवत है।

अतः प्रस्नावाचक चिन्ह (?) के स्थान पर अक्षर समूह HN आएगा।
6) उत्तर: a)
श्रृंखला का क्रम निम्नवत है।

अतः प्रस्नावाचक चिन्ह (?) के स्थान पर अक्षर समूह 216 आएगा।
7) उत्तर: d)
प्रश्नों के अनुसार

समीकरण (i) और (ii)से , you→4
समीकरण (i) और (iii) से, are→2
समीकरण (ii) और (iii) से, they→5
8) उत्तर: c)
Dictionary order is: Satire > Stamped > Storm > Strangle > Storm
9) उत्तर: c)
मुड़े हुए कागज को छेदकर खोलने पर वह उत्तर आकृति (3) जैसा दिखाई देगा।

10) उत्तर: a)
प्रस्नानुसार,
S⇒ 04, 10 , 21, 32, 43
P⇒ 03, 12, 24, 31, 40
E⇒ 02, 11, 20, 33, 44
A⇒ 57, 66, 75, 89, 98
K⇒58, 58, 67, 76, 85, 99
SPEAK 10, 12, 11, 66, 58,
11) उत्तर: a)

12) उत्तर: d)
प्रस्नानुसार,
27 सितंबर शनिवार
30 सितंबर मंगलवार
1 अक्टूबर बुधवार
अन्य बुधवार 8, 15, 22 और 29
27 अक्टूबर बुधवार & 2
= सोमवार
13) उत्तर: b)
श्रेणी के क्रम का अधयन करें।
aabcd/abbcd/ abccd/ abcdd
समूह ‘adbcbd’ खाली स्थानों पर क्रमवार रखने से श्रृंखला को पूरा करेगा।
14) उत्तर: c)
दी गयी आकृति,

15) उत्तर: a)
कथन के अनुसार,



