Dear Aspirants, Our IBPS Guide team is providing new pattern Reasoning Questions for IBPS Clerk Mains 2019 so the aspirants can practice it on a daily basis. These questions are framed by our skilled experts after understanding your needs thoroughly. Aspirants can practice these new series questions daily to familiarize with the exact exam pattern and make your preparation effective.
“Ensure Your Ability Before of Exam “
Take IBPS Clerk Free Mock Test 2019 – Start Now
[WpProQuiz 7472]
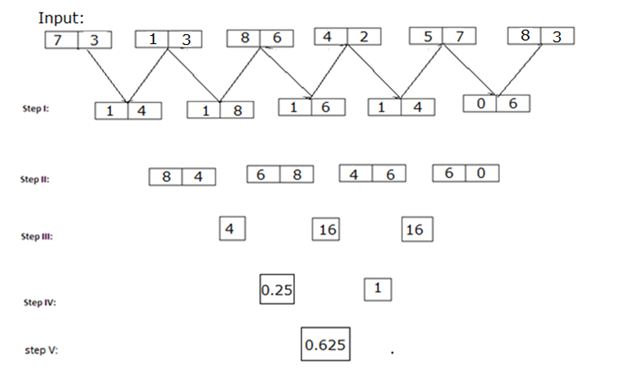
Input Output
Directions (1-4): Study the following information carefully and answer the questions given below:Â Â Â Â Â Â Â Â Â Â Â Â Â Â Â Â Â Â Â Â Â
A number arrangement machine arranges two digit numbers into a typical manner. Each steps gives output taking input from the previous step. The following is an illustration of input and rearrangement. Using the below illustration answer the questions given.
1) What is the sum of second number in third box in step I and second box in step III?
a) 21
b) 22
c) 25
d) 29
e) None of these
2) What is the difference between second number in first box from left end in step II and the number obtained in step V?
a) 2.65
b) 6.75
c) 5.525
d) 3.375
e) None of these
3) What is the product of third box in step III and first number in third box in step II from left end?
a) 50
b) 72
c) 64
d) 96
e) None of these
4) What is the result if we divide the number obtained in step V by first number in step IV from left end?
a) 16
b) 0.625
c) 4
d) 25
e) None of these
Seating Arrangement
Directions (5-7): Study the following information carefully and answer the questions given below:
Seven persons P, Q, R, S, T, U, V and W are sitting in a row facing north. Each one of them likes different flower lily, rose, begonia, lotus, foxglove, camellias, daisy and amaryllis. Person name starts with consecutive alphabet does not sit next to each other.
Two persons sit between Q and the one who likes lotus. Q sits at one of the extreme end. The one who likes rose sits third to the left of W. More than three persons sit between V and the one who likes rose. W does not like lotus. The one who likes Amaryllis sits right of V. V and the one who likes lotus are not immediate neighbours. U sits third to the right of the one who likes lily. Two persons sit between P and the one who likes camellias. V and P are not immediate neighbours. The one who likes foxglove sits immediate left of the one who likes camellias. The one who likes daisy sits immediate left of T. S and the one who likes begonia are not immediate neighbours.
5) Which of the following person likes Daisy?
a) T
b) S
c) P
d) V
e) None of these
6) How many persons sit between P and the one who likes lily?
a) None
b) One
c) Two
d) Three
e) None of these
7) If V is related to Rose, U is related to Foxglove, in the same way Q is related to which of the following?
a) Daisy
b) Lotus
c) Begonia
d) Amaryllis
e) None of these
Inequality
Directions (8-10): Study the following information carefully and answer the questions given below:
8) Statement: H > M ≥ T < F > R; K < D < T > M ≥ X; F > P
Conclusions:
I. X<F
II. K<R
III. H>P
a) Only II and III follow
b) Only I follows
c) Only III follows
d) Only I and II follow
e) None of these
9) Statement: D≤N≤K<R; S<K≤Q; N>Y
Conclusions:
I. R>Y
II. Q≥D
III. S>Y
a) Only I and II follow
b) Only II follows
c) Only III follows
d) Only I and II follow
e) None of these
10) Statement: T≥M>W≤V<D≥G; E>B≥V≤B<E; L>M<S
Conclusions:
I. S<D
II. T<B
III. D<E
a) Only I and II follow
b) Only I follows
c) Only I and III follow
d) Only III follows
e) None of these
Answers:Â
Directions (1-4):
Step I: If (sum of 1st box)-(sum of 2nd box) as given in input when the resultant number is odd, then add+5 to the result else add +8 to the result.
Step II: (1st number in 1st box*2nd number in 2nd box) + (2nd number in 1st box*1st number in 2nd box)
Step III: ((sum of 1st box)-(sum of 2nd box))^2
Step IV: 1st box is divided by second box, similarly for second and third.
Step V: (sum of number in two boxes)/2

1) Answer: B
2) Answer: D
3) Answer: C
4) Answer: D
Directions (5-7):

Two persons sit between Q and the one who likes lotus. Q sits at one of the extreme end.

The one who likes rose sits third to the left of W. More than three persons sit between V and the one who likes rose. W does not like lotus. The one who likes Amaryllis sits right of V. V and the one who likes lotus are not immediate neighbours.

U sits third to the right of the one who likes lily. Two persons sit between P and the one who likes camellias. V and P are not immediate neighbours. The one who likes foxglove sits immediate left of the one who likes camellias. The one who likes daisy sits immediate left of T. S and the one who likes begonia are not immediate neighbours.

Case 1 will be dropped because the one who likes daisy sits immediate left of T.
5) Answer: D
6) Answer: B
7) Answer: D
Directions (8-10):
8) Answer: B
X<F (F>T>M≥X)
K<R (K<D<T<F>R)
H>P (H>M≥T<F>P)
9) Answer: D
R>Y (Y<N≤K<R)
Q≥D (D≤N≤K≤Q)
S>Y (Y<N≤K>S)
10) Answer: D
S<D (S>M>W≤V<D)
T<B (M>W≤V≤B<E)
D>E (E>B≥V<D)

